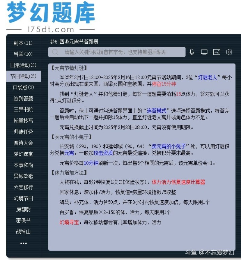
2025元宵答题攻略
1、活动时间:2025年2月7日12:00-2025年2月16日12:00,今年共10天,可以吃10个百岁和海马,往年是11天。
2、海马可以提前囤,5个号就5*10天=50个。以雪山海马17W来算,129满健身术每小时恢复体活 204点*3小时海马+50=662/15点=44元宵积分*0.8W/分=体力35W,活力能变现的话比如按烹饪*150/点活力=10W,35+10-17=每个海马净赚28W。
3、百岁香不需要提前囤,活动期间人人吃海马百岁,体力答题,活力溢出,摆摊价格竞争激烈,价格会更美丽。
百岁香成本:2W钱+175材料值17500钱+1次食谱13208钱(70W收百岁食谱算)+34活力(199/155活力) =50708/个,一车101.4W成本,通常一车满技能品质在112-140不挑的百岁市场价在120W一车,品质在125左右。价格在110-120之间价格都算美丽。
以125品百岁6W能恢复400点体活,400/15点=26元宵积分*0.8W/分=21W,活力按烹饪*150/点活力=6W,21+6-6=每个百岁净赚21W。
4、兑换元宵时机:2025年2月7日12点首次答题后先赶紧去换一波元宵,这时候元宵积分处于最低值,大家积分都不多,随着换的人越多,积分就会越贵。以五开为例,每个号答个3分钟就去长安城(290,190)NPC“卖元宵的小兔子”处兑换元宵后,再下一个号答3分钟换元宵依次类推。之后有元宵积分就可以去兑换元宵,不要留到最后2天去换,那时候一个元宵200分,你也不得不换,以往年经验来看,5年里4次都是最后1、2天换价格最高,偶尔有1次最后1、2天价格反而便宜,赌狗可赌最后1、2天换。
24年雪山不同时间段元宵积分价格如下:大致差不多
2024.2.13元宵积分:攻:95 防:44 速:79 躲:21 体:30 法:38
2024.2.13元宵积分:攻:99 防:41 速:74 躲:22 体:30 法:36
2024.2.13元宵积分:攻:91 防:44 速:74 躲:22 体:30 法:41
2024.2.13元宵积分:攻:91 防:44 速:74 躲:22 体:30 法:41
2024.2.13元宵积分:攻:98 防:44 速:77 躲:24 体:34 法:42
2024.2.13元宵积分:攻:98 防:44 速:77 躲:24 体:34 法:42
5、答题攻略:175dt.com--节日活动--元宵答题--实时识别--选择梦幻窗口--共享,即可在网页端看到谜题的正确选项。
6、挂体,由于金价较去年降低,点卡价格升高,不建议175以下玩家半夜睡觉时候不下线挂体力,175可以卖186符的玩家可以24小时不下线。
7、和体力相关的如家具(部分神器需要),庭院种树需要换种子时需要如意符这些可以在活动开始前提前用体力换好备用。
8、2月7日12点答题的前一天记得存一管体力(体力上限+储备体力)都存满准备12点答题。
9、旗子:AL合成旗:59.125 67.47 136.67 135.17 CA导标旗289.189,傲来旗用于灯谜老人答题直接飞,CA导标旗用于中午2月7日中午12点首次答题后每个号飞元宵兔子换积分,之后就可以把5个CA导标旗合成1面合成旗用于兑换元宵。
10、 囤元宵:今年较去年相比,口袋是没有丹青不卖元宵的,时间也比往年11个答题日少了1天,今年的元宵数量会比去年较少,可以考虑囤元宵使手里的梦幻币理财一波,等半年后或年底元宵涨价后或道人来时金价上涨时再出售,双向增值。
通常12月底炼妖合宠能吃2年元宵和每年1月1日后可以吃新一年元宵时,元宵价格最贵,附雪山12月底元宵商人收购价格:
沂水雪山2024.12.30价格:攻69W,速65W,防54W,法31W,体28W,躲24W。
11、元宵换什么划算:元宵价格/元宵积分=每点元宵积分单价,单价越高越划算,攻击和速度元宵消耗积分最高,但不一定最划算。
12、元宵兑换截止时间为2025年2月28日08:00,且没兑换的元宵积分不会保留到明年。











