2026元宵答题攻略(全网最领先版)
1、活动时间:2026年2月27日12:00-2026年3月8日12:00,今年共10天,每个号可以吃10个百岁和海马。
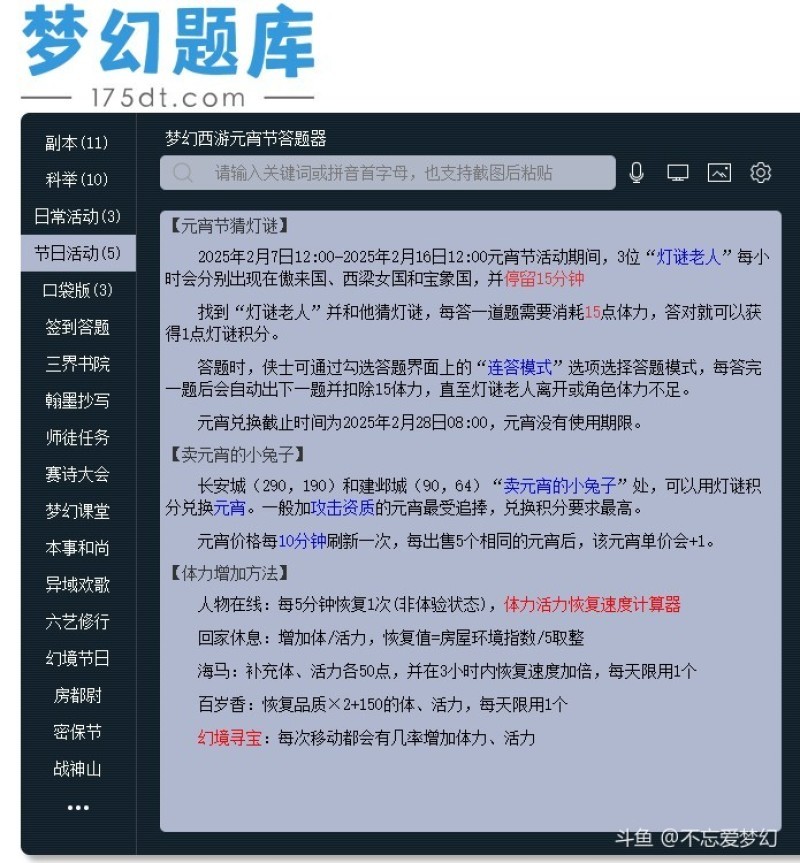
2、答题攻略:175dt.com--节日活动--元宵答题--实时识别--选择梦幻窗口--共享,即可在网页端看到谜题的正确选项。
3、旗子:AL合成旗:59.125 67.47 136.67 135.17 CA导标旗289.189,傲来旗用于灯谜老人答题直接飞,CA导标旗用于中午2月
7日中午12点首次答题后每个号飞元宵兔子换积分,之后就可以把5个CA导标旗合成1面合成旗用于兑换元宵。
4、和体力相关的如家具(部分神器需要),庭院种树需要如意符铲种子的,仓库里需要合的宝石,都在27号活动前提前用体力换
好备用。
5、2月27日12点答题的前一天记得存一管体力(体力上限+储备体力)都存满准备12点答题。
6、海马可以提前囤,5个号就5*10天=50个。我小号仓库里有80个海马,之前16W收的加上自己得的,现在收海马的18-20W收。
129满健身术每小时恢复体活 204点*3小时海马+50=662/15点=44元宵积分*0.8W/分=体力35W,活力能变现的话比如按烹饪*150/
点活力=10W,35+10-16=每个海马净赚29W。
7、百岁香不需要提前囤,活动前几天或活动期间买都来得及。活动期间买百岁的人多,摆摊卖的更多,百岁价格竞争激烈,摆摊
价格会略低于平时。
活动前一周卖百岁的都会提前做几十车百岁扔在小号仓库里,百岁食谱会从70W涨到75-80W,一本百岁食谱能做53次,每涨5W,
一车的成本就要多2W,元宵期间答题体力保点卡,跑食谱的人也没有了点卡成本,后面答题的几天食谱的积分会降价,百岁食谱
会掉到60-65W本。
以125品百岁6W能恢复400点体活,400/15点=26元宵积分*0.8W/分=21W,活力按烹饪*150/点活力=6W,21+6-6=每个百岁净赚
21W。
8、百岁香成本: 2W钱+175材料值17500钱+1次食谱13207钱+34活力5100钱(126/活力)=55807=111.6W/车成本,正常卖112
W以上才能达到150/活力,不然还不如小烹饪。但是雪山人越多就越卷,满技能不挑百岁都是110W一车在卖,平均下来125左右,
等于126/活力,110W卖的应该都不会给140品的,140品又是一个很神奇的品质,比138只多2品=4点体活,但有的老板就只收140
品的,价格确高出130+的很多,拿去单卖来找补下卖不到112W的差价,比如前天我11W卖了一车半,老板说跑机缘用。
有个买我百岁的人说,卖烹饪不挑的都倒闭了。
9、兑换元宵时机:2026年2月27日12点首次答题后先赶紧去换一波元宵,这时候元宵积分处于最低值,大家积分都不多。等12点
第一次答题结束,价格就已经涨到高位了。以五开为例,每个号答个2、3分钟就去长安城(290,190)NPC“卖元宵的小兔子”处兑
换元宵后,再下一个号答3分钟换元宵依次类推。以25年元宵兑换积分经验来看,前几天积分少兑换积分低,夜里积分比白天低。
之后在元宵答题期间,积分处在高位,最后兑换的2天有所降低。
25年雪山不同时间段元宵积分价格如下:
2025.2.07元宵积分:攻:85 防:51 速:76 躲:22 体:32 法:34
2025.2.08元宵积分:攻:77 防:41 速:68 躲:19 体:27 法:28
2025.2.09元宵积分:攻:98 防:53 速:81 躲:22 体:32 法:36
2025.2.10元宵积分:攻:100 防:55 速:89 躲:23 体:34 法:39
2025.2.11元宵积分:攻:100 防:56 速:87 躲:23 体:33 法:36
2025.2.13元宵积分:攻:109 防:61 速:93 躲:27 体:37 法:41
2025.2.14元宵积分:攻:115 防:65 速:100 躲:29 体:40 法:43
2025.2.15元宵积分:攻:111 防:60 速:98 躲:28 体:41 法:42
2025.2.16元宵积分:攻:119 防:75 速:104 躲:36 体:47 法:55
2025.2.16元宵积分:攻:111 防:64 速:105 躲:34 体:46 法:50
2025.2.17元宵积分:攻:105 防:57 速:90 躲:28 体:38 法:42
2025.2.18元宵积分:攻:100 防:58 速:87 躲:27 体:37 法:42
2025.2.19元宵积分:攻:103 防:56 速:89 躲:26 体:36 法:42
2025.2.22元宵积分:攻:97 防:53 速:84 躲:26 体:35 法:36
2025.3.1元宵积分: 攻:90 防:54 速:82 躲:24 体:35 法:38
10、元宵换什么划算:元宵价格/元宵积分=每点元宵积分单价,单价越高越划算,攻击和速度元宵消耗积分最高,但不一定最划
算。前面海马百岁的体力积分是按元宵期间价格保底8000/分算的,2月的元宵12月卖价格最高,能卖到1.2-1.3W/分。
值得一提的是去年防御元宵在12月的时候疯涨,防御比攻击速度还贵,单价高达1.5-1.8W/分。可能是因为12月年底资料片猜测新
召唤兽的特殊技能跟防御有关?结果新出的召唤兽技能拉跨与我等凡人无关。
25年雪山不同时间段元宵商人收购价格如下:
2024.12.30价格:攻69W,防54W,速65W,躲24W,体28W,法31W,糖桂花42/300,真经131,笔墨28
2025.0208价格: 攻78W,防50W,速73W,躲21W,体30W,法34W,糖桂花55/350,真经125,笔墨28
2025.02.17价格: 攻72W,防44W,速68W,躲22W,体29W,法32W,糖桂花52/330,真经127,笔墨28
2025.03.23价格: 攻67W,防44W,速65W,躲22W,体29W,法36W,糖桂花53/315,真经126,笔墨27
2025.04.22价格: 攻68W,防52W,速66W,躲22W,体31W,法40W,糖桂花46/325,真经128,笔墨27
2025.06.05价格: 攻62W,防48W,速61W,躲23W,体32W,法39W,糖桂花46/325,真经128,笔墨27
2025.07.10价格: 攻62W,防48W,速61W,躲23W,体32W,法39W,糖桂花46/325,真经128,笔墨27
2025.10.21价格: 攻72W,防68W,速71W,躲26W,体36W,法46W,糖桂花43/380,真经165,笔墨27
2025.11.06价格: 攻73W,防68W,速71W,躲26W,体36W,法46W,糖桂花43/380,真经165,笔墨27
2025.11.27价格: 攻73W,防72W,速72W,躲26W,体36W,法48W,糖桂花43/380,真经195,笔墨45
2025.12.03价格: 攻74W,防72W,速75W,躲27W,体38W,法50W,糖桂花43/385,真经225,笔墨45
2025.12.07价格: 攻76W,防80W,速76W,躲27W,体38W,法50W,糖桂花47/385,真经225,笔墨45
2025.12.10价格: 攻76W,防98W,速77W,躲27W,体40W,法50W,糖桂花50/435,真经265,笔墨45
2026.01.02价格: 攻77W,防80W,速80W,躲30W,体42W,法51W,糖桂花50/432,真经255,砚墨60笔纸40
2026.02.16价格: 攻66W,防50W,速70W,躲20W,体30W,法42W,糖桂花50/360,真经185,笔墨40
11、挂体:今年挂体多了一个好去处,山河画境NPC-万界通廊。
进入万界通廊可以获得粮草,粮草用于单开刷山河画境所消耗的代币,跟上个赛季的剑气结晶同理。
粮草获得第一种途径是进入万界通廊就会看到提示,每3分钟获得1个粮草,1小时=20个粮草,每天最多通过此方法获得100个粮草,也就是5小时后不再获得粮草,体活是正常恢复的,比较适合晚上睡觉时挂机用。
粮草获得第二种途径是点督粮官,我要开启后勤模式。
开启后不再获得体活,而是每5分钟获得1-10个额外粮草,前面挂机每3分钟获得的粮草还是有的,开启后保底一小时20+12=32个
粮草。
每3分钟挂机获得的粮草直接在道具栏里,每5分钟后勤给的粮草在左侧花匣里,右键可以取出。
低等级号和高等级号都是每3分钟获得1个粮草,体活上限低恢复慢,175以下不卖临时符的都可以选择后勤模式不再恢复体活而是额外获得粮草。
以雪山金价220
点卡14250为例
175挂机卖186临时符,一张在39999-49999=215-268/活力,175一小时最多恢复240/小时体活,体活每小时可以变现
240*215~268/活力+240*100/体力=75600~88320。一小时点卡=14250*6=85500,摆摊卖符要卖5W才能勉强体活保点卡。
雪山的粮草摆摊4500一个很好卖,商人收购摊位在4000左右收。1小时20个粮草*4500=90000=保点卡,体活还是正常恢复
=纯利,比卖186符收益高。
以129满体活为例,每小时恢复204/体活*(活力150/点+体力100/点)=51000。
后勤模式保底1小时额外12个粮草*4500=54000,1小时体活的变现<后勤额外粮草收益,就可以开启后勤模式,比如我满体活的
129也是开启后勤模式更划算,还省去了处理体活的时间。
当然具体要看你们区粮草的价格,有的区鬼,没那么多单开玩家,自然也没多人买,粮草3000一个,金价再低些点卡再高些,就
不好保点卡没什么利润,也就没什么人挂了。
元宵期间就可以晚上睡觉的时候5个号都来挂机,因为体力答题积分更值钱,元宵期间就不要开启后勤模式了。
需要注意的是每天挂机最多只能获得100个粮草也就是5小时,选择后勤模式不恢复体活,每5分钟获得1~10个,保底12个,这个是
没有个数上限的,你开启后勤模式挂一天都有粮草的。
12、 口袋元宵:今年较去年相比,口袋又开始卖元宵了。
每个号可以答10次,分普通和精致灯谜,精致灯谜200精力一次,答对20口袋元宵积分。
口袋元宵跟电脑端一样,换的越多价格越高,从测试区来看2000(20R)精力=200口袋元宵积分=11个攻元宵,第一天中午12点第
一波兑换积分低,是最赚的。
13、元宵灯谜:元宵活动期间每日签到和每小时首次答完题可以获得一条线索,最多3条线索,找到该NPC后可以获得元宵积分,
灯谜线索有效期是每日24点,和春节找福字一样。
14、元宵兑换截止时间为2026年3月17日08:00,3月8号最后一天答完题还有9天可以换积分,没兑换的元宵积分不会保留到明年,
不够换元宵的积分可以兑换寿命。


































